您當前的位置:首頁 > 技術支持 > 公司新聞
薄型空心軸磁粉制動器維護保養方法
發布時間:2017-05-08 新聞來源::東莞天機傳動官網
薄型空心軸磁粉制動器維護保養方法,首先想到的就是咨詢生產廠家或者你購買的那個廠家,只有這樣才能解決你的問題,像薄型空心軸磁粉制動器的技術問題都可以來電咨詢我們:180-2828-7736.
薄型空心軸磁粉制動器維護保養方法:
1、磁粉潮濕會影響性能發揮,請采取措施防止水氣或者油氣滲入產品內部。
2、磁粉壽命因使用條件而異,雖然無法明示磁粉更換時間,但是當扭矩降低到初始值的70%時可以認為是適當的磁粉更換時間。
3、請檢查連軸器安裝用的螺栓有沒有松動。
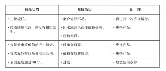
薄型空心軸磁粉制動器故障的檢查和處理:

薄型空心軸磁粉制動器維護保養方法:
1、磁粉潮濕會影響性能發揮,請采取措施防止水氣或者油氣滲入產品內部。
2、磁粉壽命因使用條件而異,雖然無法明示磁粉更換時間,但是當扭矩降低到初始值的70%時可以認為是適當的磁粉更換時間。
3、請檢查連軸器安裝用的螺栓有沒有松動。
薄型空心軸磁粉制動器故障的檢查和處理:






